2025年9月19日,来自中国医学科学院北京协和医院(PUMCH)和北京卡替医疗(Chineo)的Bin Gao、Weiyue Gu、Haitao Zhao团队在《Cell Reports Medicine》上发表了题为“Therapeutic T cells with 3-in-1 strategy for the treatment of biliary tract cancer”的文章。该研究开发了一种名为“ScTILs”的新型T细胞疗法,通过从患者外周血中筛选PD-1阳性的T细胞(称为cTILs),并对其进行三重基因改造:一是加入“增强受体(ER)”以逆转肿瘤微环境中的免疫抑制信号;二是引入靶向CD19的CAR结构(CFE),利用B细胞刺激实现T细胞在体内的快速扩增;三是保留其天然TCR以识别多种肿瘤抗原。该疗法在晚期胆道癌患者中显示出良好的安全性和初步疗效,中位总生存期达18.3个月,优于当前标准治疗,且无需化疗预处理或大剂量IL-2支持,制备周期短,具有较好的临床转化前景。

胆道癌作为一种高度恶性的消化道肿瘤,患者确诊时往往已处于晚期,手术切除机会有限,而传统化疗与放疗效果不尽如人意。
近年,CAR-T细胞疗法的免疫治疗在血液肿瘤中展现出显著成效,但在实体瘤中的应用仍面临三大核心挑战:一是肿瘤异质性导致单一靶点治疗效果受限;二是免疫抑制性肿瘤微环境使T细胞功能受抑;三是体外扩增困难导致T细胞难以在体内持久发挥作用。

现有疗法如肿瘤浸润淋巴细胞疗法虽能识别多种肿瘤抗原,但其依赖肿瘤组织样本、制备周期长,且需配合高强度化疗预处理及大剂量IL-2支持,伴随较大毒副作用,限制了其临床应用。因此,研发一种能够同时克服上述障碍的新型T细胞疗法成为迫切需求。
1、ScTILs疗法:“三合一”策略的核心机制

为应对这些挑战,研究团队开发了名为ScTILs的新型细胞疗法。该疗法采用系统性策略,从患者外周血中筛选具有天然识别肿瘤抗原潜力的PD-1阳性T细胞,并对其进行三重功能改造:
● 增强受体:通过构建能够将PD-L1抑制信号转化为激活信号的新型受体,逆转肿瘤微环境对T细胞的抑制作用;
● 扩增CAR结构:引入靶向CD19的嵌合抗原受体,借助患者体内B细胞作为刺激源,驱动T细胞在体内高效扩增;
● 保留天然TCR:维持T细胞对多种肿瘤抗原的天然识别能力,有效应对肿瘤异质性。
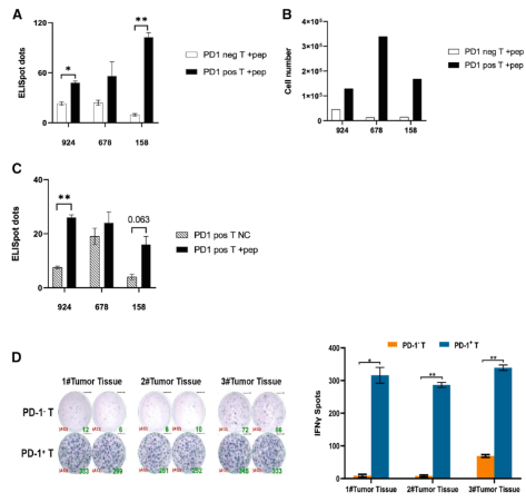
临床前研究证实,经过改造的ScTILs不仅能够抵抗PD-L1介导的免疫抑制,展现出更强的肿瘤杀伤活性,而且在B细胞存在的条件下能够实现快速扩增,显著提升治疗效果。
2、临床验证:安全性与有效性表现

在针对晚期胆道癌患者的初步临床试验中,ScTILs疗法显示出令人鼓舞的结果。接受治疗的患者中位总生存期达到18.3个月,优于当前标准治疗方案。
特别值得注意的是,该疗法无需传统化疗预处理或大剂量IL-2支持,治疗过程相关不良反应轻微,未出现严重的细胞因子释放综合征或神经毒性事件。
疗效分析显示,患者基线B细胞水平与治疗效果密切相关,这进一步验证了CD19靶向CAR在驱动T细胞体内扩增中的关键作用。此外,治疗引起的B细胞下降为暂时性,未对免疫球蛋白水平产生长期影响。
3、未来展望与临床意义
ScTILs疗法的成功开发为实体瘤免疫治疗提供了新的方向。其基于外周血制备的特点显著提高了治疗的可行性与可及性,而良好的安全性特征使其尤其适合体质较弱的晚期患者。
未来,通过优化治疗方案、探索联合治疗策略以及扩大临床应用,这一疗法有望为更多实体瘤患者带来新的治疗希望。

